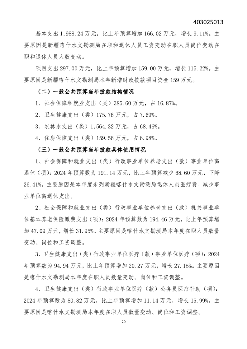
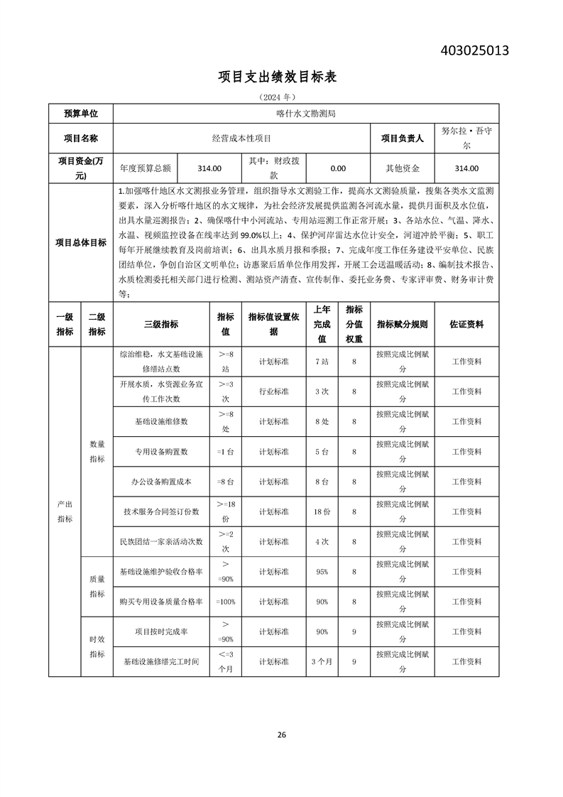
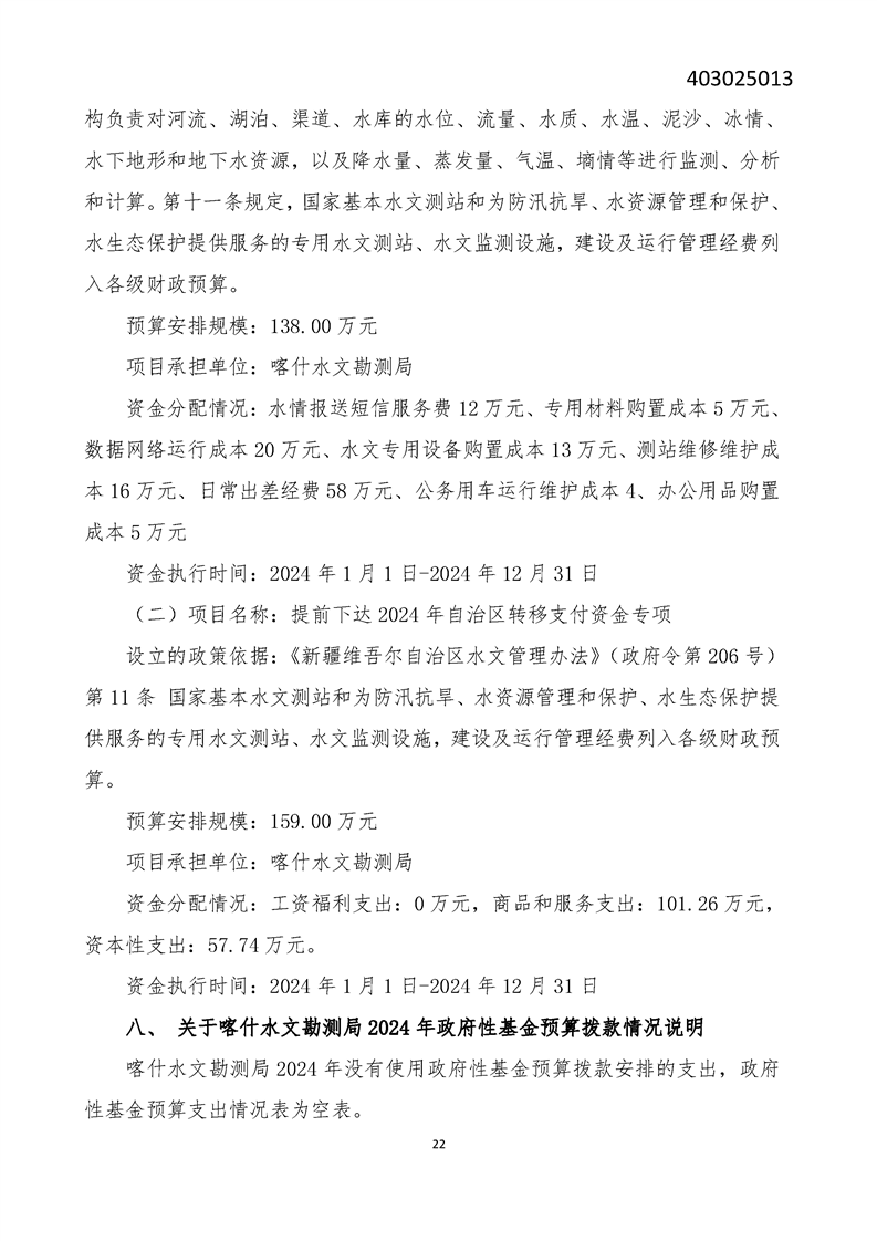
新疆维吾尔自治区水利厅
slt.xinjiang.gov.cn
政策
政府信息
公开指南
政府信息
公开制度
法定主动
公开内容
政府信息
公开年报
政府网站
年度报表
依申请公开
索引号:
010183525/2024-00236
发文字号:
发布机构:
成文日期:
发布日期:
2024-03-01
有
效
性:
标
题:
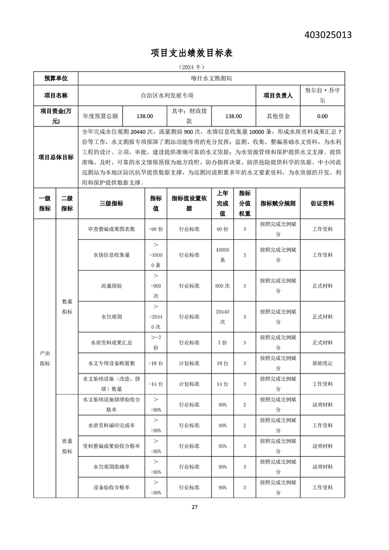
新疆维吾尔自治区喀什水文勘测局2024年单位预算公开
新疆维吾尔自治区喀什水文勘测局2024年单位预算公开
发布时间:2024-03-01 18:03 浏览次数:
【字体:
大
中
小
】
附件下载:
46.新疆维吾尔自治区喀什水文勘测局2024年单位预算公开报告.pdf
(此件于重新编辑)
相关链接:
< img src="//www.xinjiang.gov.cn/phpstat/count/10000001/10000001.php" alt="PHPStat Analytics"/>
财务公开