新疆维吾尔自治区水利厅
slt.xinjiang.gov.cn
政策
政府信息
公开指南
政府信息
公开制度
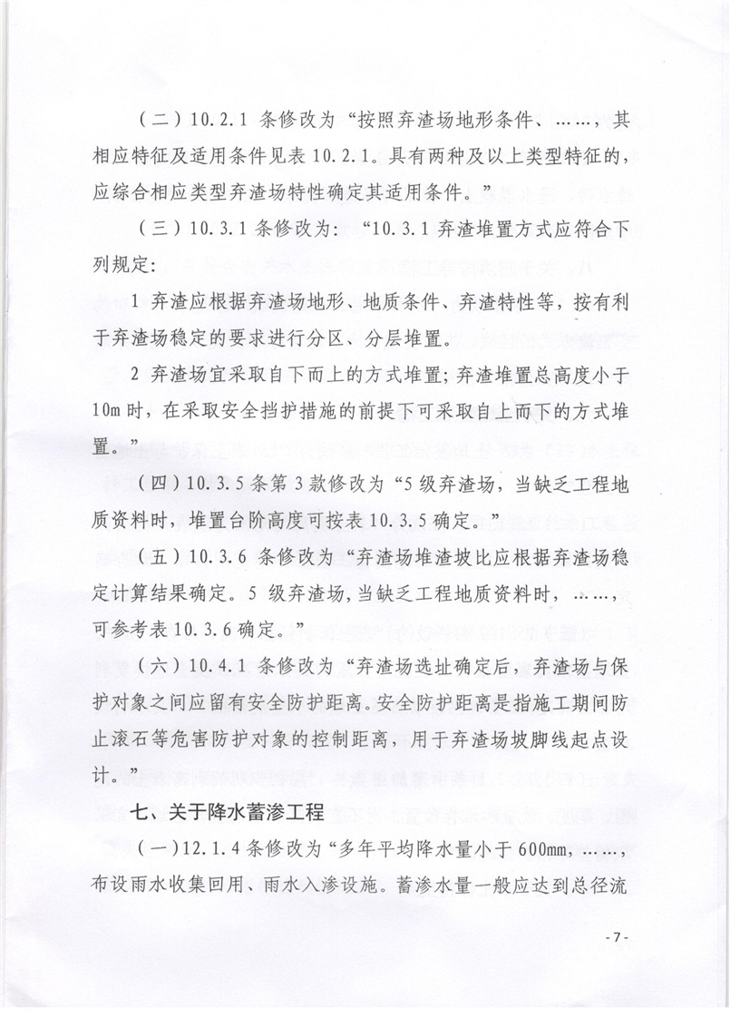
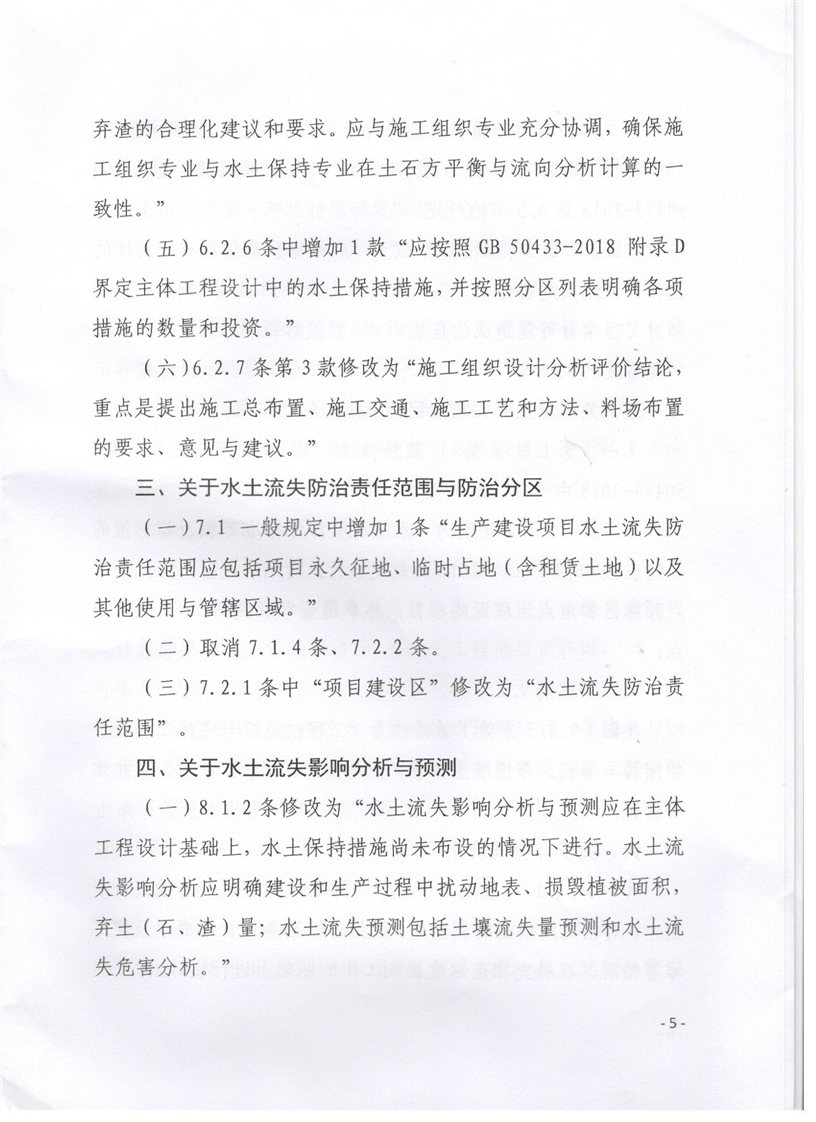
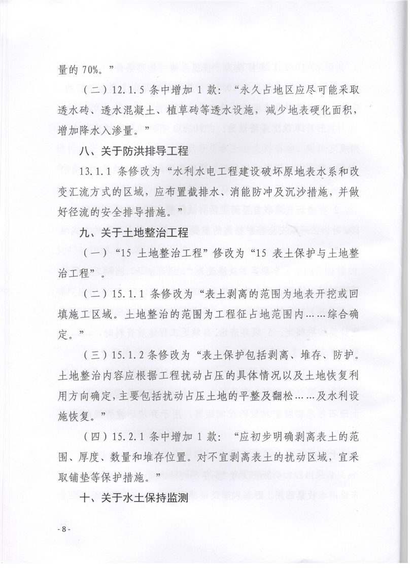
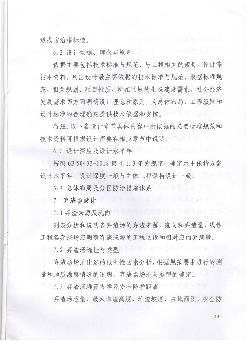
法定主动
公开内容
政府信息
公开年报
政府网站
年度报表
依申请公开
索引号:
000000000/2023-18379
发文字号:
发布机构:
成文日期:
发布日期:
2019-10-10
有
效
性:
标
题:
关于印发水利水电工程水土保持技术规范(SL575-2012)补充技术要点(试行)的通知
关于印发水利水电工程水土保持技术规范(SL575-2012)补充技术要点(试行)的通知
发布时间:2019-10-10 12:10 浏览次数:
【字体:
大
中
小
】
附件下载:
(此件于重新编辑)
相关链接:
< img src="//www.xinjiang.gov.cn/phpstat/count/10000001/10000001.php" alt="PHPStat Analytics"/>
法定主动公开内容